Bonjour,
J’ai passé la valise iCarsoft FR V3 suite à l’allumage du voyant airbag et du voyant airbag passager.
Les codes défauts affichés sont composés uniquements de chiffres, accompagnés d’un descriptif.
Y a-t-il normalement une lettre associée au code (type P, B, etc.), ou est-ce normal pour ce type de défaut airbag ?
Merci par avance pour votre retour.
David
Code: 006F, 0A51, 0660, 0460
1. Informations véhicule
- Modèle exact : C3
- Année : 2004
- Motorisation : 1,4 essence
2. Matériel utilisé (si pertinent)
- Modèle de valise iCarsoft : FR V3
3. Le problème
- Code(s) défaut affiché(s) : 006F, 0A51, 0660, 0460
- Message au tableau de bord :
- Description de la panne ou de la question :
[N’oubliez pas d’ajouter les étiquettes (tags) correspondant au modèle de votre véhicule en haut de ce message]
Hello @Gaston30,
Dans mes souvenirs c’est tout à fait normal surtout sur le groupe PSA/Citroen. Le lettrage communique une information globale par exemple P c’est pour le moteur. Pour la lettre B dans mes souvenirs c’est des codes OBD génériques (info à vérifier).
Le calculateur airbag est séparé et a sa propre communication. Normalement tu as le code + un petit descriptif et sans lettrage devant. Donc tout ce qui touche aux airbags ce sera des codes sans lettrage.
Si tu as besoin d’autre chose n’hésite pas 
2 « J'aime »
Bonjour,
Suite à un diagnostic à la valise, j’avais le défaut 0660 – court-circuit du commutateur de désactivation de l’airbag passager.
Le commutateur a été remplacé (l’ancien est bien HS) et le défaut a été effacé.
Après plusieurs démarrages et arrêts du véhicule, tout fonctionnait correctement.
En revanche, en fin de journée, le défaut est revenu avec un autre code :
0460 – court-circuit du commutateur +
Cela laisse penser à un problème de faisceau, de connectique ou de masse, plutôt qu’au commutateur lui-même.
Quelqu’un disposerait-il des schémas électriques (liaison commutateur ↔ calculateur airbag / masses / alimentations) pour une Citroën C3 phase 1 (01/2004 – 1.4 essence) ?
Merci d’avance pour votre aide.
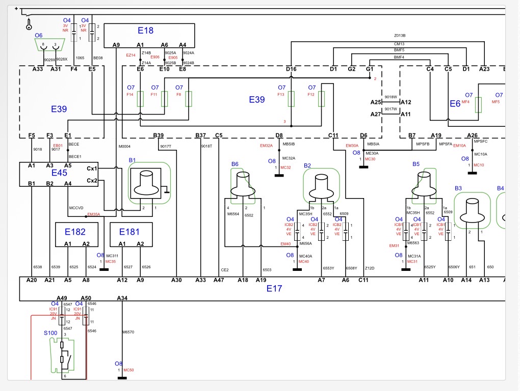
Normalement demain je récupère un acces sur les schémas, je te tiens au courant directement ici si jamais je possède également les schémas électriques (j’ai tout les schémas possibles mais électriques j’ai jamais tenté de voir).
Me voici avec des nouvelles @Gaston30…
Il y a plusieurs variantes du 1.4 essence :
Bon j’ai pris la TU3JP pour voir et voici la liste de tout ce qui peut toucher a l’airbag :
Donc j’ai cliqué sur S100 tout en bas et voici la réponse :
Effectivement, pour avoir les bons schémas il faut être très très précis dans sa recherche… Dis moi si c’est ça ou pas 
Bonjour,
Il s’agit bien d’une Citroën C3 phase 1 – 1.4 8V TU3JP (KFV), donc ce schéma semble être le bon.
Serait-il possible de m’envoyer le schéma complet, car celui-ci est tronqué / coupé et il manque une partie des liaisons (masses, connecteurs, continuité des fils).
Merci pour tes recherches et ton aide.
Hello,
Voici la fiche complète sous format PDF :
Cicrcuit-c3-icarsoft-ards1337.pdf (164,1 Ko)
N’hésite pas s’il te faut autre chose.
1 « J'aime »
Bonjour,
Désolé pour l’absence de réponse plus tôt.
Le problème provenait bien du commutateur. Il y avait également un souci sur l’un des fils qui y arrive. Lors du premier démontage, cela a tiré sur les fils et l’un des deux s’est sectionné, sans que cela soit visible immédiatement.
Après plusieurs recherches, j’ai finalement identifié la panne.
D’une panne, je suis passé à deux… comme quoi il faut être vigilant lors du démontage.
Le problème est désormais réglé.
Merci encore pour votre aide.
Cordialement.